徳島県立小松島西高等学校勝浦校
トップページ
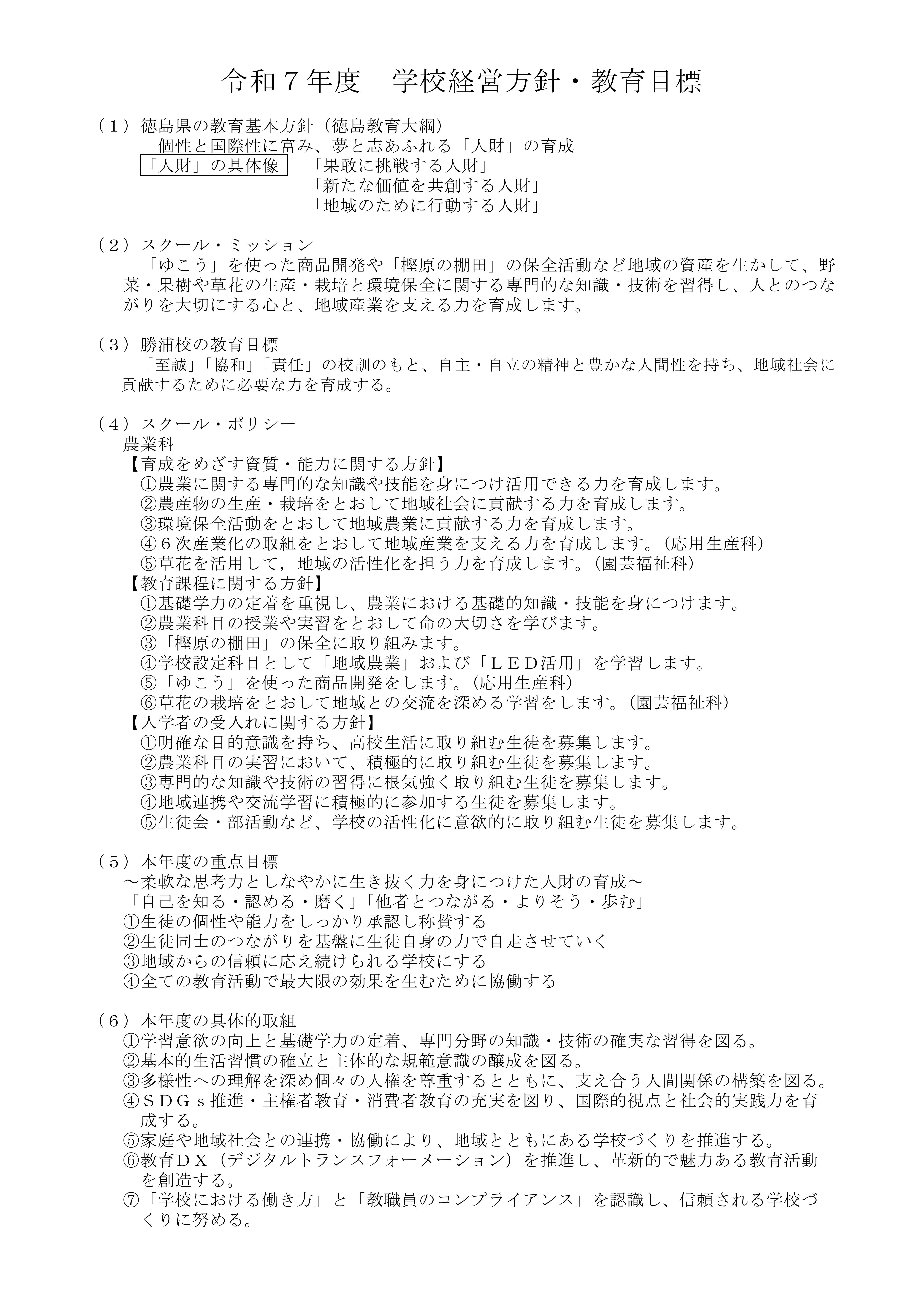
スクール・ミッション スクール・ポリシー
学校の概要
中学生体験入学
校則見直し手順について
人権教育
学校いじめ防止基本方針(生徒指導)
入試情報
進路指導
学校生活の様子
部活動
行事予定
緊急時
学校の取り組み
GIGAスクール推進
同窓会
草花苗注文表
ログイン
行事予定
お知らせ